01.节能降耗、大势所趋
目前我国以工业为主的各类生产企业处已经处于较为成熟的阶段,企业想要发展所面临的首要问题是成本,而用电成本即是其中最重要的一部分。据统计2019年我国总用电量为10250亿度,用电损耗率却达到了15%,被浪费掉的电能超过1500亿度,其中70%为工业用电。用户端低压电网运行情况极为复杂,存在严重的用电不规范的情况,不仅有相当一部分的电能被白白浪费而且每年都有大量的用电设备损坏,用电成本居高不下已是所有企业面临的问题。
02.何为数字化用电管理
所谓数字化用电管理正是以工业互联网平台为基础,通过配电柜内的控制设备和仪表的通讯接口进行数据传输,并在互联网平台上进行数据分析和统一调度。达到全面电网监测的目的。
用电数字化正是当下电气行业的发展方向——从单纯向企业销售设备转变为电力技术服务,通过对客户用电线路和设备进行实时监测和分析,把握客户实际用电情况,对症下药,给客户提供有价值的用电建议并为节能改造提供数据支持。
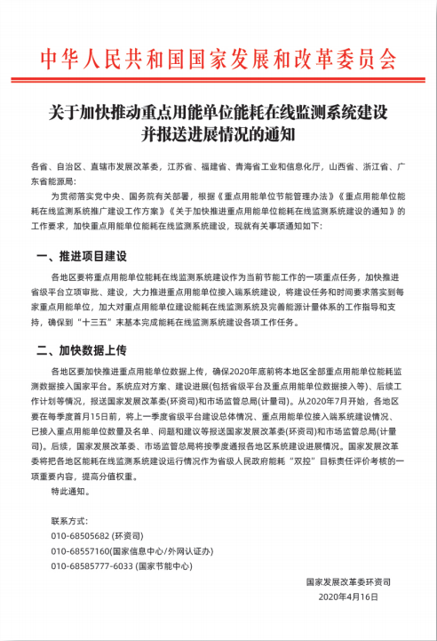
03.项目背景
2020年四月,国家发改委下发了《关于加快推动重点用能单位能耗在线监测系统建设并报送进展情况的通知》,着重强调要大力推进重点用能单位的能耗监测系统建设,并确保2020年底将数据上传国家平台。
可见国家已开始重视高效智能用电的重要性,这势必为数字化用电管理市场提供广阔的前景。
04.安德利电能效云平台
由我司自主研发的电能效云平台是应用于变电所、变压器和各回路的电力监测的软件工具。云平台由运营大屏+电能效APP+PC后台+采集装置构成,我们已经在浙江、山东、广西、贵州、河南等地开展合作,并在全国范围内进行试点。
合作单位
浙江千人计划产业园(乐清)
河南合众电气有限公司
上海数恩电气科技有限公司
广西鹿寨通用人造板有限公司
都匀北控污水处理有限公司
黔南州都桥商品混凝土有限公司
贵州杰傲新材料科技有限公司
安徽和佳医疗有限公司
黔南中凯商砼有限公司
优势一、远程值班,减人增效
云平台对各台变压器和各回路的全面监测在很大程度上代替传统电表检测的方式,监测模块全天24小时工作,更易发现用电过程中的隐患。我们通过计算机和手机双端进行数据展示,使现场运维人员无需值守在机房和配电室就能浏览详细数据,大大提高工作效率。
优势二、数据全面,通俗易懂
云平台可实时监测三相电流不平衡、电压不平衡、电压偏差、电压突变、断相、功率因数、实时负荷、最大需量、用电量、51次谐波、报警温度和尖峰谷平电能等,并具有预警报警和历史可追溯功能等。我们的运维大屏和手机APP经过精心设计,使数据展示更加直观清晰。
优势三、安装简便,无需停电
云平台监测模块的设计充分考虑了用户不允许停电施工的需求,全套设备都可以在带电状态下进行安装,不影响用户正常的生产计划。
优势四、全套节能服务,免除后顾之忧
我们拥有成熟的电能专家团队,会根据每个客户的用电情况进行针对性分析,给出用电分析报告和改造建议。根据报告,客户若要进行节能改造,我们的专家团队可出具改造方案设计书并进行改造。我们拥有自主研发的电能治理产品,可以满足各种客户的改造需求,为客户提供便利。
我们自主研发的电能治理产品已通过国家验证
更多资讯请访问安德利科技官网
http://www.andelidl.com
为您提供全面电能质量服务
手机版|
二维码|





